
×î½ü¼¯ÍÅȪÖݹØÇøÄÚÓÐ6¼Ò¹«Ë¾½Óµ½º£¹ØAEO£¨Ò»Ñùƽ³£ÈÏÖ¤£©ÖØÐÂÈÏ֤֪ͨ£¬½Óµ½Í¨ÖªµÄÆóÒµ£¬¶Ôº£¹ØAEOÈÏÖ¤ÊÇ·ñÏàÊ¶ÄØ£¿ÎÒÃÇÀ´ÁÄÒ»ÁÄ¡£
Ò»¡¢Ê²Ã´ÊÇAEO£¿
AEOÊÇAuthorized Economic OperationµÄ¼ò³Æ£¬ÖÐÎÄÒëÃûΪ¡°¾ÈÏÖ¤µÄı»®Õß¡±£¬ÊÇÌìϺ£¹Ø×éÖ¯£¨WCO£©ÓÚ2005Äê6ÔÂÔÚ¡¶È«ÇòÉÌÒµÇå¾²Óë±ãµ±±ê×¼¿ò¼Ü¡·ÒýÈëµÄ¿´·¨£¬AEOµÄÏêϸ½ç˵ÊÇ£ºÒÔÈκÎÒ»ÖÖ·½·¨¼ÓÈë»õÎï¹ú¼ÊÁ÷ͨ£¬²¢±»º£¹ØÕþ¸®È϶¨ÇкÏÌìϺ£¹Ø×éÖ¯»òÏìÓ¦¹©Ó¦Á´Çå¾²±ê×¼µÄÒ»·½£¬°üÀ¨Éú²úÉÌ¡¢Èë¿ÚÉÌ¡¢³ö¿ÚÉÌ¡¢±¨¹ØÐС¢³ÐÔËÉÌ¡¢Àí»õÈË¡¢ÖÐÐÄÉÌ¡¢¿Ú°¶ºÍ»ú³¡¡¢»õվı»®Õß¡¢×ÛºÏı»®Õß¡¢²Ö´¢ÒµÄ±»®ÕߺͷÖÏúÉÌ¡£
¶þ¡¢Ê²Ã´ÊÇÖйúAEO£¿AEOµÄÀûÒæÓÐÄÄЩ£¿
Öйúº£¹ØÆ¾Ö¤ÆóÒµÐÅÓÃ״̬½«ÆóÒµÈ϶¨Îª¸ß¼¶ÈÏÖ¤ÆóÒµ¡¢Ò»Ñùƽ³£ÈÏÖ¤ÆóÒµ¡¢Ò»Ñùƽ³£ÐÅÓÃÆóÒµºÍʧԼÆóÒµËÄÀ࣬º£¹ØÆ¾Ö¤³ÏÐÅ×ñ·¨±ãµ±¡¢Ê§Ô¼Î¥·¨³Í½äÔÔò£¬»®·ÖÊÊÓÃÏìÓ¦µÄÖÎÀí²½·¥¡£ÈÏÖ¤ÆóÒµ¾ÍÊÇÖйúº£¹Ø¾ÈÏÖ¤µÄı»®Õߣ¬¼´ÖйúAEO¡£³ÉΪAEOÈÏÖ¤ÆóÒµ£¬ÆóÒµ½«»ñµÃAEOÐÅÓñê¼Ç£¬ÏíÊܺ£¹ØÏìÓ¦µÄͨ¹Ø±ãµ±²½·¥£¬ÌáÉýÆóÒµ¾¹ÕùÁ¦¡£
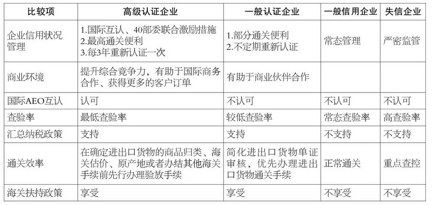
Èý¡¢¸ß¼¶ÈÏÖ¤ÓëÒ»Ñùƽ³£ÈÏÖ¤Ö÷ÒªÓÐÊ²Ã´Çø±ð£¿
¸ß¼¶ÈÏÖ¤ÆóÒµÊÇÖйúº£¹Ø¶Ô¸ßÐÅÓÃÆóÒµµÄ½Ï¸ßÒªÇó£¬ÊÇºÍÆäËû¹ú¼Ò»òÕßµØÇøº£¹ØAEO»¥ÈÏµÄÆóÒµ£¬³ýÏíÊܺ£ÄÚº£¹Ø±ÈÒ»Ñùƽ³£ÈÏÖ¤ÆóÒµ¸ü¶àµÄͨ¹Ø±ãµ±Í⣬»¹¿ÉÏíÊÜ»¥ÈϹú¼Òº£¹ØÓŻݲ½·¥ºÍͨ¹Ø±ãµ±¡£Ïà±È¸ß¼¶ÈÏÖ¤£¬Ò»Ñùƽ³£ÈÏÖ¤ÆóÒµ±ê×¼Ö÷ÒªÊÇïÔÌÁËÔÚÄÚ²¿¿ØÖÆ¡¢ÉÌÒµÇå¾²µÈ·½ÃæµÄÒªÇó£¬Ö÷Ҫ˼Á¿Ò»Ñùƽ³£ÈÏÖ¤ÆóÒµÊÇÖйúº£¹Ø¶Ô¸ßÐÅÓÃÆóÒµµÄ»ù±¾ÒªÇó£¬ÏíÊÜÖйúº£¹ØÌṩµÄͨ¹Ø±ãµ±¡£
ËÄ¡¢Öйúº£¹ØÒѾºÍÄÄЩ¹ú¼ÒʵÏÖÁËAEO»¥ÈÏ£¿
×èÖ¹2017Äê7Ô£¬Öйú»®·ÖÓëÐÂ¼ÓÆÂ¡¢º«¹ú¡¢Ïã¸Û¡¢°Ä´óÀûÑÇ¡¢ÒÔÉ«ÁС¢Å·ÃË¡¢ÈðÊ¿¡¢ÐÂÎ÷À¼¹²35¸ö¹ú¼Ò£¨µØÇø£©Ç©¶©ÁËAEO»¥ÈÏÐÒ飬²¢ÔÚÏÃÃÅ¡¢¸£ÖÝ¡¢ÄϾ©¿Ú°¶Óę̈Íå¸ßÐÛ¡¢»ù¡ʵÏÖÊԵ㻥ÈÏ¡£
Îå¡¢³ÉΪһÑùƽ³£ÈÏÖ¤ÆóÒµµÄÒâÒå
Ò»Ñùƽ³£ÈÏÖ¤ÆóÒµÏà±ÈÒ»Ñùƽ³£ÐÅÓÃÆóÒµ£¬Ö÷ÒªÓÐÈý¸öÒâÒ壺1¡¢×ÔÉíÔËÓªÐèÒª¡£º£¹ØÒ»Ñùƽ³£ÈÏÖ¤ÄÚÈݲÎÕÕ¡¢ôÛºÏÁËc-tpat±ê×¼¡¢·´¿Ö±ê×¼¡¢ÃÀ¹ú¿Í»§Ñé³§ÒªÇóµÈ·½ÃæµÄÄÚÈÝ£¬ÇÒÓë»·±£»·ÆÀ¡¢ÖÊÁ¿ÈÏ֤ϵͳµÈ±£´æ½Ï¶àÏàͬÏàËÆÖ®´¦£¬Òò´Ë×öºÃÒ»Ñùƽ³£ÈÏÖ¤ÖØÐÂÈÏÖ¤²»µ«ÄÜÖª×ã¿Í»§ÒªÇó£¬Ò²ÄÜÌáÉý¹«Ë¾×ÔÉíÓ¦¶Ô¸÷ÏîÆÀ¹ÀÆÀ¶¨µÄʵÁ¦¡£2¡¢ÍâóÆóÒµÉùÓþ¡£ÏÖÔÚº£ÄÚÓÐÒ»Ñùƽ³£ÈÏÖ¤ÆóÒµ3Íò¶à¼Ò£¬½öÕ¼ËùÓÐÍâóÆóÒµµÄ3%£¬Òò´ËÒ»Ñùƽ³£ÈÏÖ¤×ʸñ¶ÔÍâóÆóÒµÀ´Ëµ´ú±íÒ»·Ý³ÏÐÅı»®ÆóÒµµÄÐÅÓÃÉùÓþ£¬¿ÉΪÆóÒµÔÚÕùÈ¡Õþ²ßÓ¯ÀûʱÌṩDZÔÚ¼Ó·Ö¡£3¡¢½Ï¿ìͨ¹ØÐ§ÂÊ¡£¾ÝÖйúº£¹Ø12360ÈÈÏßÏÔʾ£¬2017Äê1¡ª12Ô¸߼¶ÈÏÖ¤Æóҵƽ¾ùÄ¥Á·ÂÊΪ0.79%£¬Í¨¹ØÊ±¼äΪ7.56Сʱ£»Ò»Ñùƽ³£ÈÏÖ¤Æóҵƽ¾ùÄ¥Á·ÂÊΪ3.51%£¬Í¨¹ØÊ±¼äΪ14.05Сʱ£»Ò»Ñùƽ³£ÐÅÓÃÆóҵƽ¾ùÄ¥Á·ÂÊΪ7.26%£¬Í¨¹ØÊ±¼äΪ22.46Сʱ¡£
Áù¡¢ÆóÒµÔõÑù˳Ëìͨ¹ýº£¹ØAEOÈÏÖ¤£¿
ÆóÒµ×Ô¶¯»ò±»¶¯ÊµÑéÈÏ֤ʱ£¬ÊôµØº£¹ØÆ¾Ö¤2014Äê12ÔÂ1ÈÕº£¹Ø×ÜÊðÊ©ÐеÄ2014ÄêµÚ82ºÅͨ¸æ¡¶º£¹ØÈÏÖ¤ÆóÒµ±ê×¼¡·¶ÔÆóҵʵÑéÈÏÖ¤¡£¡¶º£¹ØÈÏÖ¤ÆóÒµ±ê×¼¡··ÖΪһÑùƽ³£ÈÏÖ¤ÆóÒµ±ê×¼ºÍ¸ß¼¶ÈÏÖ¤ÆóÒµ±ê×¼£¬ÈÏÖ¤ÆóÒµ±ê×¼·ÖΪÄÚ²¿¿ØÖÆ¡¢²ÆÎñ״̬¡¢ÊعæÔò·¶¡¢ÉÌÒµÇå¾²ºÍ¸½¼Ó±ê×¼£¬¹²5´óÀà18Ìõ29Ï¸ß¼¶ÈÏÖ¤32Ï£¬ÆäÖÐǰ4ÀàΪ»ù´¡±ê×¼£¬µÚ5ÀàΪ¸½¼Ó±ê×¼¡£ÈÏÖ¤»ù´¡·ÖÊýΪ100·Ö£¬´ï±ê¼ÇΪ0·Ö£¬²¿·Ö´ï±êÒÔ¼°²»´ï±ê»®·Ö¼ÇΪ-1ºÍ-2·Ö£¬Í¨¹ýÈÏÖ¤µÄ±ê×¼ÊÇ£ºËùÓÐÏîÄ¿²»±£´æ²»´ï±êÇéÐΡ¢ÇÒ×îºóÈÏÖ¤±ê×¼×Ü·Ö´ï95·ÖÒÔÉÏ£¨º¬95·Ö£©¡£Òò´Ë£¬ÆóÒµÔÚÈÏ֤ǰ£¬Ó¦µ±Æ¾Ö¤ÈÏÖ¤±ê×¼¾ÙÐÐ×ÔÎÒÆÀ¹À£¬²¢½«ÆÀ¹À±¨¸æÌá½»¸øº£¹Ø¡£
¡¶º£¹ØÈÏÖ¤ÆóÒµ±ê×¼¡·ÄÚÈÝÉæ¼°µ½µÄ²¿·Ö°üÀ¨£ºÈËÊ¡¢ÐÐÕþ¡¢²ÆÎñ¡¢¹ØÎñ¡¢ÎïÁ÷¡¢Éú²úµÈµÈ£¬ÈÏÖ¤ÊÂÇéÐèÒªÆóÒµÄÚ²¿¸÷²¿·Ö¼äµÄÕûÌåе÷ÅäºÏ£¬Òò´ËÐèÒª¸ß²ãÏòµ¼µÄÖØÊÓ£¬×é³ÉÈÏ֤С×飬ȷ¶¨Ç£Í·ÈË£¬ÖÜÈ«ÊáÀí¹«Ë¾¸÷²¿·ÖµÄ¹æ·¶ÖÎÀíÖÆ¶ÈºÍ×éÖ¯¼Ü¹¹£¬²¢×îÖÕÐγÉÈÏÖ¤±ê׼ϵͳÎļþ¡£